CXPLAY World
11:04 · 2023年11月29日 · 周三
#吐槽
In reply to
nevent1q…8s36
_________________________
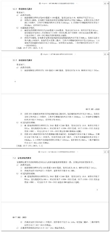
勘误: GY/T 353-2021 应该是《网络视听节目视频格式命名及参数规范》.
附上三份标准的格式参数要求对比, 以及 GY/T 353-2021 里对最高标准 8K HDR 视频的参数要求.
via
Nostr@cxplay
Home
Powered by
BroadcastChannel
&
Sepia