©CC BY-NC-SA 4.0
🚩加入 Nostr!moe 社区: https://join.nostr.moe
🚩加入 Nostr!moe 社区: https://join.nostr.moe
#吐槽
In reply to nevent1q…q9nl
_________________________
呼叫顶级评论家 durov, 呼叫顶级评论家 durov, 呼叫顶级评论家 durov.
via Nostr@cxplay
In reply to nevent1q…q9nl
_________________________
呼叫顶级评论家 durov, 呼叫顶级评论家 durov, 呼叫顶级评论家 durov.
via Nostr@cxplay
#吐槽
👀
via Nostr@cxplay
👀
quoting nevent1q…mawj
If you haven't seen this you might want to watch it. And if you have seen it you might want to share it.
This movie looks like it'll be awesome in all areas: characters, story, animation, music...
And if not, it's still a beautiful piece of work.
https://www.youtube.com/watch?v=mTuPHCyV6mw
The story behind the studio is incredible too.
#growNostr #animation #2danimation
via Nostr@cxplay
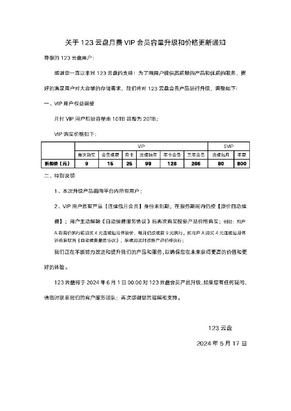
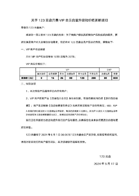
5 月 17 日, 123云盘官方发布公告称 6 月 1 日将调整月付 VIP:
● 月付首购价格从 4 元提升至 9 元[^1].
● 单次购买月付价格从 15 元提升至 25 元.
● 月付会员若继续续费, 则续费价格为 15 元(原 9 元).
● 月付会员空间容量权益从 10T 上调至 20TB, 与年付和三年付 VIP 权益对齐.
VIP 年付和三年付价格无变化, SVIP 月付和年付价格无变化. 在 6 月 1 日调整前未解除自动续费协议的会员用户依旧按照旧定价执行续费.
[^1]: 不清楚 "首次购买" 和 "新用户专享价" 是否不是同一个定义.
关于123云盘月费VIP会员容量升级和价格更新通知
#123云盘
via CXPLAY's Memos
#吐槽
ZUTOMAYO 这个新曲子的 MV 既视感太强了.
寄生兽 + 异星觉醒 + 地形引力 + 火星救援
永遠是深夜有多好。 – 不是谎言 Music Video (ZUTOMAYO – Truth In Lies)
https://www.youtube.com/watch?v=GfDXqY-V0EY
#music
via Nostr@cxplay
ZUTOMAYO 这个新曲子的 MV 既视感太强了.
寄生兽 + 异星觉醒 + 地形引力 + 火星救援
永遠是深夜有多好。 – 不是谎言 Music Video (ZUTOMAYO – Truth In Lies)
https://www.youtube.com/watch?v=GfDXqY-V0EY
#music
via Nostr@cxplay
#吐槽
In reply to nevent1q…2ned
_________________________
I noticed that your site uses WordPress, I don't have a lot of experience with WordPress administration, so you can refer to this article:
> https://thenewleafjournal.com/using-nostr-verify-for-wordpress-nip-05/
Or this:
> https://wordpress.org/plugins/easynostr-nip05/
If your webmaster knows how well-know works, then you can write nostr.json directly from the NIP-05 documentation.
> https://nips.nostr.com/5
Don't forget Access-Control-Allow-Origin header. When all of done, you can get like [email protected] identifier for you profile.
via Nostr@cxplay
In reply to nevent1q…2ned
_________________________
I noticed that your site uses WordPress, I don't have a lot of experience with WordPress administration, so you can refer to this article:
> https://thenewleafjournal.com/using-nostr-verify-for-wordpress-nip-05/
Or this:
> https://wordpress.org/plugins/easynostr-nip05/
If your webmaster knows how well-know works, then you can write nostr.json directly from the NIP-05 documentation.
> https://nips.nostr.com/5
Don't forget Access-Control-Allow-Origin header. When all of done, you can get like [email protected] identifier for you profile.
via Nostr@cxplay
#吐槽
M83 的迷幻摇滚! 这个 intro 的 MV 太有趣了, 出自专辑《Junk》.
M83 - Do It, Try It (David Wilson Video)
https://www.youtube.com/watch?v=nP6lXODTNX8
#music
via Nostr@cxplay
M83 的迷幻摇滚! 这个 intro 的 MV 太有趣了, 出自专辑《Junk》.
M83 - Do It, Try It (David Wilson Video)
https://www.youtube.com/watch?v=nP6lXODTNX8
#music
via Nostr@cxplay
#吐槽
In reply to nevent1q…dn40
_________________________
I suggest that you should either set a NIP-05 identifier with your domain, or put your Nostr public key (or boi link) directly on your site.
via Nostr@cxplay
In reply to nevent1q…dn40
_________________________
I suggest that you should either set a NIP-05 identifier with your domain, or put your Nostr public key (or boi link) directly on your site.
via Nostr@cxplay
#吐槽
In reply to nevent1q…se0t
_________________________
还有中文译文版本:
- https://xkcd.in/ (简)
- https://xkcd.tw/ (繁)
via Nostr@cxplay
In reply to nevent1q…se0t
_________________________
还有中文译文版本:
- https://xkcd.in/ (简)
- https://xkcd.tw/ (繁)
via Nostr@cxplay
#吐槽
Slice Design 是一家英国的包装设计公司, 最近开设了 Nostr 账号, 账户运营人员正在努力探索这个网络.👋
https://slicedesign.co.uk/
via Nostr@cxplay
Slice Design 是一家英国的包装设计公司, 最近开设了 Nostr 账号, 账户运营人员正在努力探索这个网络.👋
https://slicedesign.co.uk/
quoting nevent1q…2pvx
Hello world! What’s all this about then?
#introductions
via Nostr@cxplay
#吐槽
每隔一段时间就会有类似 "中文死了", "中文互联网死了", 甚至 "互联网死了" 的流行语调, 有点 Doomer 们宣扬的末日预言般的不明觉厉.
宇宙很大, 地球也很大, 而互联网作为一个人造物, 小到不能再小, 但里面吸收又产生的东西又多到不能再多. 这就有点像一个文化世界的黑洞一样, 质量无限大, 把身在其中的人死死钉住, 让光都无法逃离. "中文互联网"? 这仿佛是这个文化黑洞中又诞生的黑洞, 继续把特定环境下的人分割后钉死在原地.
不知道几年之后发出这些论调的人会如何看待当初自己坚信的念头, 是已经到了更宽广的黑洞见到了更多的人, 还是依旧在这个文化黑洞中的黑洞里继续挣扎. 我为这个黑洞做了什么, 我不会奢望改变所谓 "大环境", 只需问心无愧就好了, 改变不了就应该逃离, 世界也不会和 Doomer 说的一样毁灭.
中文和中文互联网会不会毁灭谁都不知道, 现代互联网的历史至今不到三十年而已, 不要太早预言末日. 一种语言更不会就因为这么点历史里的浪花就沉在泥沙里.
PS: 喝了水的人都死了, 所以我们都会死的, 互联网里的 "水" 可太多了. 水虽好, 可不要贪杯.
> https://stelpolva.moe/notes/9tmz4ejldpiuhy3a
via Nostr@cxplay
每隔一段时间就会有类似 "中文死了", "中文互联网死了", 甚至 "互联网死了" 的流行语调, 有点 Doomer 们宣扬的末日预言般的不明觉厉.
宇宙很大, 地球也很大, 而互联网作为一个人造物, 小到不能再小, 但里面吸收又产生的东西又多到不能再多. 这就有点像一个文化世界的黑洞一样, 质量无限大, 把身在其中的人死死钉住, 让光都无法逃离. "中文互联网"? 这仿佛是这个文化黑洞中又诞生的黑洞, 继续把特定环境下的人分割后钉死在原地.
不知道几年之后发出这些论调的人会如何看待当初自己坚信的念头, 是已经到了更宽广的黑洞见到了更多的人, 还是依旧在这个文化黑洞中的黑洞里继续挣扎. 我为这个黑洞做了什么, 我不会奢望改变所谓 "大环境", 只需问心无愧就好了, 改变不了就应该逃离, 世界也不会和 Doomer 说的一样毁灭.
中文和中文互联网会不会毁灭谁都不知道, 现代互联网的历史至今不到三十年而已, 不要太早预言末日. 一种语言更不会就因为这么点历史里的浪花就沉在泥沙里.
PS: 喝了水的人都死了, 所以我们都会死的, 互联网里的 "水" 可太多了. 水虽好, 可不要贪杯.
> https://stelpolva.moe/notes/9tmz4ejldpiuhy3a
via Nostr@cxplay
#吐槽
@lieb 可能要给这些人做一下 "人机验证" 了. 咋们原神也是这样的, 所有二游经历过的社区事件都可以在米哈游这边的游戏上找到 1:1 复刻.
以前我给某群聊写入群验证题库, 里面就有一些类似的问题, 目的是排除非原神玩家, 回答这些问题至少也得完全安装一个游戏甚至达到一定游戏进度, 设计的时候还刻意避开了搜索引擎能够轻易检索到的(所以至少还能排除连搜索引擎都不会用的人):
- 从璃月北上进入蒙德地区最便捷快速的重要关隘是?
- 魔龙「杜林」的毒血不仅使东风之龙深受其害, 也在龙脊雪山地区催生了独特的产物:
- 喀万驿传送点附近视野范围内有多少株须弥蔷薇?
- 瑶光滩传送点附近有一种由柱状岩石组成的礁石, 这种岩柱的截面是?
- 旅行者相信 "反向定轨" 能为他带来好运, 于是在未提前抽卡的情况下为当期限定武器 UP 池中选择定轨为「飞雷之弦振」, 连续投入 173 枚纠缠之缘仅获得一件「狼的末路」; 如果这位旅行者修改定轨, 那么最少还需要投入多少枚纠缠之缘才能获得当期武器 UP 池中他想要获得的 UP 武器?
...
不过现在看来, 原神的热度已经褪去了, 看起来玩家终于可以安心玩游戏了, 不过米哈游的资源也开始倾斜到其他项目上去了.
有种想去酒吧喝杯鸡尾酒却被拉着开了一场疯癫的派对最后酒没喝完却酒吧要打烊了的感觉.
----------------------
PinaTora!!:azuki_005:(@lieb@stelpolva.moe) renotes:
先道歉:没有直接攻击女权的意思,只是对某些言论不爽然后就上升了
借题发挥
我曾经很喜欢少女前线这个游戏,也被它恶心过。它的制作组的确犯下了一些罪,但承受的果已经远大于此。感兴趣的可以去搜搜,这里就不赘述
起初是犯下了一些错误,然后就是用玩二游的宅男哥们最喜欢的要素--有男,有牛,主角摄像头,不ml煽风点火,接着是捕风捉影的收集国男们最喜欢的要素--犹太,辱华来把它批倒批臭,谣言和真实混着来,于是它确实臭了
现在打开少女前线2的评论区底下还会有若干人在狂欢,面包房行动的steam评价里还有若干人在使用相同的文案打差评。我不知道他们有多少玩过游戏,但是 爱玩玩不玩滚啊?不玩还要过来踩两脚要不要脸啊?
相比之下女性的抵制实在是正常平和太多了--至少没有转发无聊的谣言聊天记录,开相关人士的盒,在某些论坛上长时间的带节奏,以及在很长时间内把被批的东西作为梗玩...多的我都数不清(虽然也会不知不觉的引导网暴...我不好说)
但是行为的结果其实是类似的。会有道歉信,道歉信的结果我也能料想到。大约是去道歉的各个角落里扣“他们不诚心诚意道歉”的证据,然后该怎么样还是怎么样--最后它就臭了,这些我都见过。如果不是这样的话我会赞赏这个社区的素质,做出如此行为确实是想要让某个事情变得更好而不是让其消失。但是看到了“希望这个工作室不再有新游戏”的言论还是忍不住想骂一句:爱玩玩不玩滚啊?
----------------------
PinaTora!!:azuki_005:(@lieb@stelpolva.moe) says:
暴论但是我不想隐藏
有时候觉得女权被叫做女拳也不无道理。你们那副得不到就毁掉,因为看对方不爽就要把对方批烂批臭,希望对方不复存在的样子还能再无耻点吗
via CXPLAY (@[email protected])
@lieb 可能要给这些人做一下 "人机验证" 了. 咋们原神也是这样的, 所有二游经历过的社区事件都可以在米哈游这边的游戏上找到 1:1 复刻.
以前我给某群聊写入群验证题库, 里面就有一些类似的问题, 目的是排除非原神玩家, 回答这些问题至少也得完全安装一个游戏甚至达到一定游戏进度, 设计的时候还刻意避开了搜索引擎能够轻易检索到的(所以至少还能排除连搜索引擎都不会用的人):
- 从璃月北上进入蒙德地区最便捷快速的重要关隘是?
- 魔龙「杜林」的毒血不仅使东风之龙深受其害, 也在龙脊雪山地区催生了独特的产物:
- 喀万驿传送点附近视野范围内有多少株须弥蔷薇?
- 瑶光滩传送点附近有一种由柱状岩石组成的礁石, 这种岩柱的截面是?
- 旅行者相信 "反向定轨" 能为他带来好运, 于是在未提前抽卡的情况下为当期限定武器 UP 池中选择定轨为「飞雷之弦振」, 连续投入 173 枚纠缠之缘仅获得一件「狼的末路」; 如果这位旅行者修改定轨, 那么最少还需要投入多少枚纠缠之缘才能获得当期武器 UP 池中他想要获得的 UP 武器?
...
不过现在看来, 原神的热度已经褪去了, 看起来玩家终于可以安心玩游戏了, 不过米哈游的资源也开始倾斜到其他项目上去了.
有种想去酒吧喝杯鸡尾酒却被拉着开了一场疯癫的派对最后酒没喝完却酒吧要打烊了的感觉.
----------------------
PinaTora!!:azuki_005:(@lieb@stelpolva.moe) renotes:
先道歉:没有直接攻击女权的意思,只是对某些言论不爽然后就上升了
借题发挥
我曾经很喜欢少女前线这个游戏,也被它恶心过。它的制作组的确犯下了一些罪,但承受的果已经远大于此。感兴趣的可以去搜搜,这里就不赘述
起初是犯下了一些错误,然后就是用玩二游的宅男哥们最喜欢的要素--有男,有牛,主角摄像头,不ml煽风点火,接着是捕风捉影的收集国男们最喜欢的要素--犹太,辱华来把它批倒批臭,谣言和真实混着来,于是它确实臭了
现在打开少女前线2的评论区底下还会有若干人在狂欢,面包房行动的steam评价里还有若干人在使用相同的文案打差评。我不知道他们有多少玩过游戏,但是 爱玩玩不玩滚啊?不玩还要过来踩两脚要不要脸啊?
相比之下女性的抵制实在是正常平和太多了--至少没有转发无聊的谣言聊天记录,开相关人士的盒,在某些论坛上长时间的带节奏,以及在很长时间内把被批的东西作为梗玩...多的我都数不清(虽然也会不知不觉的引导网暴...我不好说)
但是行为的结果其实是类似的。会有道歉信,道歉信的结果我也能料想到。大约是去道歉的各个角落里扣“他们不诚心诚意道歉”的证据,然后该怎么样还是怎么样--最后它就臭了,这些我都见过。如果不是这样的话我会赞赏这个社区的素质,做出如此行为确实是想要让某个事情变得更好而不是让其消失。但是看到了“希望这个工作室不再有新游戏”的言论还是忍不住想骂一句:爱玩玩不玩滚啊?
----------------------
PinaTora!!:azuki_005:(@lieb@stelpolva.moe) says:
暴论但是我不想隐藏
有时候觉得女权被叫做女拳也不无道理。你们那副得不到就毁掉,因为看对方不爽就要把对方批烂批臭,希望对方不复存在的样子还能再无耻点吗
via CXPLAY (@[email protected])
#吐槽
@lhc_fl 智能输入法对于文字输入上也就是庞大的词库, 这就和搜索引擎的联想词一样. Rime 我本地用已经快接近三十万条用户词典了(全拼), 输入效率已经非常不错, 再想往上提恐怕只有换双拼, 甚至五笔了.
----------------------
ネフレン・ルク・インサニア(@lhc_fl@stelpolva.moe) renotes:
悲伤的是,让我不得不使用windows的一大原因就是,linux上没有好用的输入法另一大原因是fuck nvidia
对于经常要打很多字的人来说,智能输入法的输入效率甚至能盖过我对隐私的需求(当然 不用中国大公司的输入法可以用外国大公司的嘛(无奈妥协)
降低将近50%的输入效率真的 无法忍受
----------------------
美味点心(@dimsum@mstdn.social) replies:
许多人使用中国大公司开发的免费输入法,比如搜狗输入法、百度输入法、讯飞输入法等。然而早就有研究指出(Citizen Lab 的研究只是最新消息,但不是唯一的研究),这些输入法普遍存在安全隐患,甚至可能主动收集用户的数据并偷偷上传到服务器。
因此我们强烈建议:不要使用来自中国大公司的 #输入法 。不光不要使用它们的云端输入法,连它们的离线输入法也不要用!
推荐一种广受好评的开源中文输入法软件:RIME 输入法。它不像商业输入法那样“智能”,但是它更安全。
https://rime.im/download/
在不同操作系统上面,RIME 输入法有不同的名字。Windows 版本叫“ #小狼毫 ”,macOS 版本叫“ #鼠须管 ”。另有第三方开发的 Android 版本叫“同文输入法”。
----------------------
美味点心(@dimsum@mstdn.social) says:
上个月,加拿大研究机构 Citizen Lab 发布了一份报告:《一系列云端输入法漏洞使网络攻击者得以监看个人用户的输入内容》。
报告称,研究团队分析了常见云端拼音 #输入法 的安全性,包含 #百度 、#荣耀 、#华为 、#讯飞 、#OPPO 、#三星 、#腾讯 等九家厂商,并分析了它们发送用户输入内容到 #云端 的过程是否含有安全缺陷。
分析结果指出,九家厂商中,有八家输入法软件包含【严重漏洞】,使研究者得以完整破解厂商设计用于保护用户输入内容的加密法。亦有部分厂商并未使用任何加密法保护用户输入内容。
研究团队对上述输入法用户的建议:
1. #搜狗 、QQ、百度、讯飞输入法的用户,无论输入法是手动从应用商店安装,或者原本就内置在操作系统当中,应确保输入法及操作系统维持在最新版本。
2. 顾虑隐私的用户应【停用任何输入法中的云端功能】。
3. 顾虑隐私的 iOS 用户不要启用输入法的“允许完整访问权”。
报告中文摘要:https://citizenlab.ca/2024/04/%E6%95%B2%E6%95%B2%E6%89%93%E6%89%93%E4%B8%80%E7%B3%BB%E5%88%97%E4%BA%91%E7%AB%AF%E8%BE%93%E5%85%A5%E6%B3%95%E6%BC%8F%E6%B4%9E%E4%BD%BF%E7%BD%91%E7%BB%9C%E6%94%BB%E5%87%BB%E8%80%85%E5%BE%97-zh-cn/
via CXPLAY (@[email protected])
@lhc_fl 智能输入法对于文字输入上也就是庞大的词库, 这就和搜索引擎的联想词一样. Rime 我本地用已经快接近三十万条用户词典了(全拼), 输入效率已经非常不错, 再想往上提恐怕只有换双拼, 甚至五笔了.
----------------------
ネフレン・ルク・インサニア(@lhc_fl@stelpolva.moe) renotes:
悲伤的是,让我不得不使用windows的一大原因就是,linux上没有好用的输入法另一大原因是fuck nvidia
对于经常要打很多字的人来说,智能输入法的输入效率甚至能盖过我对隐私的需求(当然 不用中国大公司的输入法可以用外国大公司的嘛(无奈妥协)
降低将近50%的输入效率真的 无法忍受
----------------------
美味点心(@dimsum@mstdn.social) replies:
许多人使用中国大公司开发的免费输入法,比如搜狗输入法、百度输入法、讯飞输入法等。然而早就有研究指出(Citizen Lab 的研究只是最新消息,但不是唯一的研究),这些输入法普遍存在安全隐患,甚至可能主动收集用户的数据并偷偷上传到服务器。
因此我们强烈建议:不要使用来自中国大公司的 #输入法 。不光不要使用它们的云端输入法,连它们的离线输入法也不要用!
推荐一种广受好评的开源中文输入法软件:RIME 输入法。它不像商业输入法那样“智能”,但是它更安全。
https://rime.im/download/
在不同操作系统上面,RIME 输入法有不同的名字。Windows 版本叫“ #小狼毫 ”,macOS 版本叫“ #鼠须管 ”。另有第三方开发的 Android 版本叫“同文输入法”。
----------------------
美味点心(@dimsum@mstdn.social) says:
上个月,加拿大研究机构 Citizen Lab 发布了一份报告:《一系列云端输入法漏洞使网络攻击者得以监看个人用户的输入内容》。
报告称,研究团队分析了常见云端拼音 #输入法 的安全性,包含 #百度 、#荣耀 、#华为 、#讯飞 、#OPPO 、#三星 、#腾讯 等九家厂商,并分析了它们发送用户输入内容到 #云端 的过程是否含有安全缺陷。
分析结果指出,九家厂商中,有八家输入法软件包含【严重漏洞】,使研究者得以完整破解厂商设计用于保护用户输入内容的加密法。亦有部分厂商并未使用任何加密法保护用户输入内容。
研究团队对上述输入法用户的建议:
1. #搜狗 、QQ、百度、讯飞输入法的用户,无论输入法是手动从应用商店安装,或者原本就内置在操作系统当中,应确保输入法及操作系统维持在最新版本。
2. 顾虑隐私的用户应【停用任何输入法中的云端功能】。
3. 顾虑隐私的 iOS 用户不要启用输入法的“允许完整访问权”。
报告中文摘要:https://citizenlab.ca/2024/04/%E6%95%B2%E6%95%B2%E6%89%93%E6%89%93%E4%B8%80%E7%B3%BB%E5%88%97%E4%BA%91%E7%AB%AF%E8%BE%93%E5%85%A5%E6%B3%95%E6%BC%8F%E6%B4%9E%E4%BD%BF%E7%BD%91%E7%BB%9C%E6%94%BB%E5%87%BB%E8%80%85%E5%BE%97-zh-cn/
via CXPLAY (@[email protected])